善宁 A 医学百科
善记磨坊纯百合干粉500g 无硫不酸宁心安神五谷现磨任两件包邮 食品 保健 手机特惠 鸿德红叶
全方位解析 冰糖雪梨 中国药店 微信公众号文章阅读 Wemp


中药石菖蒲 开窍宁神 化湿和胃 每日头条

善胃寧mannings Vscizr

善胃寧含有 Qjin

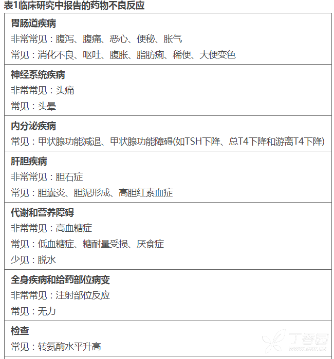
善宁说明书 醋酸奥曲肽注射液 善宁副作用 丁香医生
Lainey 寧兒 消化系统保养先头部队 芦荟汁常年便秘 胃酸倒流 胃痛的你就是缺少了它 Facebook

胃溃疡的中医治疗及预防 温哥华 针灸 胃痛 大纪元

老山胃乐宁片0 54g 18片 薄膜衣 价格及说明书 功效与作用 亮健好药
0jxqg Iwarbymm
Tags:
Archive