![]()
嘉里大荣物流 Wikiwand

大榮貨運送貨地區冷凍宅配包裹查詢大榮送貨進度 玩轉芋圓旅遊手札

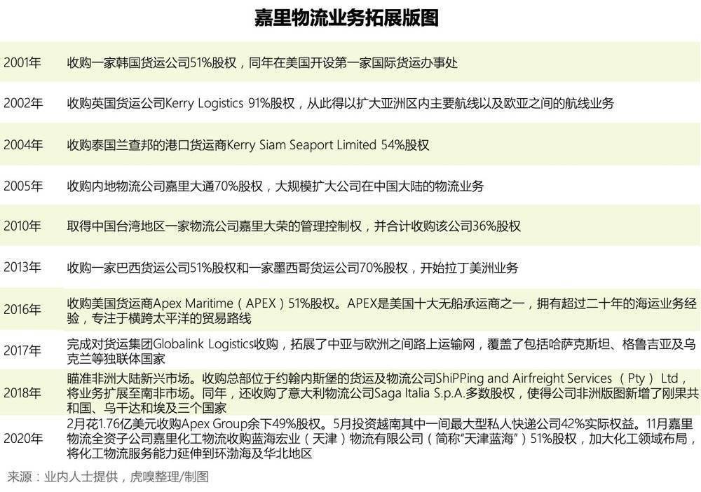
在京东物流ipo之际 顺丰已进入 无人区 嘉里


嘉里大榮物流董事長沈宗桂 下一步進軍 時尚 藝術品物流 財經要聞 工商時報

在京东物流ipo之际 顺丰已进入 无人区 手机新浪网

大榮貨運真有你的 這麼大的物品都可以整箱不見 Mobile01

市占35 的物流公司 大榮 2608 股票分析 財報狗洞見股票討論區與分析

Ppt 物流公司介紹報告powerpoint Presentation Free Download Id 6481739
![]()
嘉里大荣物流 Wikiwand

物流台湾销量排行榜 物流台湾品牌热度排名 小麦优选
歡迎進入中國大榮物流網站 台湾空运 台湾海运 到越南物流 到台湾海空运 货运 快递 物流
Tags:
Archive